什么是快速模具制作?
快速模具制作是一种借助 3D 打印技术来制造工具和原型的技术。与专注于零件迭代的快速原型制作不同,快速模具制作专注于制造夹具、治具、模具、模型或冲模等工具。这些工具随后被用于传统工艺中制造最终零件。快速模具制作弥合了原型制作与最终生产使用零件之间的重要鸿沟。
快速模具制作和原型制作已经改变了制造商规划、生产的方式。上海麦客信息拥有多种尖端3D打印设备和3D打印材料,无论您需要快速精准的上海3D打印服务,还是上海3D扫描逆向服务,我们专业的技术团队都将确保为您提供符合要求的定制化方案,有效帮助您提高效率,降低成本,快速赢得市场。
3D打印快速模具制作有哪些优势?
以下几个方面明确展示了利用 3D 打印技术进行快速原型制作和模具制作的优势:
1. 3D 打印速度更快
3D 打印比传统方法的生产周期显著缩短。这得益于内部生产、减少物流依赖以及快速的技术。借助快速模具制作服务,制造零件只需数小时或数天,而不是数周或数月。这种时间节省对于产品开发人员检查其设计、材料和可用性(并在必要时进行调整)非常宝贵。
2. 3D 打印更经济
由于制造速度更快,总体开发和项目成本得以降低。特别是与数控加工 (CNC) 等传统方法相比,小批量生产或原型的初始成本通常更低。此外,复杂的几何形状通过快速制模更容易且更有利地制造。

3. 3D 打印质量卓越
先进的工业级 3D 打印能够实现生产级别的高质量、精确度和一致性。
4. 3D 打印更灵活
无论是工程师希望在原型开发过程中尝试不同的设计、材料或尺寸,还是制造商希望测试新产品在市场的接受度以拓宽产品范围:得益于 3D 打印的灵活性,可以快速修改,节省宝贵的资金和时间
5. 3D 打印触手可及
工业级 3D 打印设备有多种尺寸可供选择,因此工程师和设计师可以轻松选择最适合其需求和可用空间的规格。因此,在内部配备 3D 打印机使得操作更加便捷,并能立即获得打印物品——而无需像传统制造工艺和外包那样等待数周。
某汽车制造商利用 3D 打印在 2-3 天内生产手持工装夹具,并在一夜之间打印固定治具,帮助他们更快地创新并大幅降低成本。
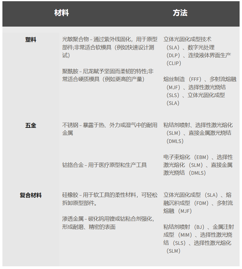
哪些 3D 打印材料和方法适用于快速模具制作?
有多种材料和方法适用于工业级 3D 打印机的快速制模。下表仅是一个简要摘录。

哪些类型的工具可用3D 打印?
1. 铸造和注塑模具
将材料(如金属、塑料、橡胶)塑造成所需形状。
3D打印能以更低的成本快速生产复杂的模具,适用于小批量生产或原型零件。可使用如光敏树脂、金属填充树脂等材料。
2. 工装夹具
在制造、装配或检验过程中用于固定、支撑或引导工件的工具。
3D打印能制造针对工件形状定制的、具有复杂几何形状的工装夹具,以加速生产过程、减少错误并提高精度。可制造轻量化且符合人体工学的工具,尤其适用于手持设备。
3. 原型工具和最终使用零件
用于在全面投产前测试和验证设计。
3D打印使制造商能够快速构建功能性原型或最终使用零件进行测试,在航空航天、汽车和医疗器械等需要评估设计迭代的行业尤为重要。
4. 热成型工具
用于将材料加热后通过压向模具成型为特定形状的工艺。
能快速生产具有复杂表面细节的模具,减少后处理需求并提升最终产品质量。适用于小批量生产或在转向传统高产量模具之前的原型制作。